651 words
3 minutes
Riemann Function

Basics of the Riemann Zeta Function#

The Riemann zeta function is defined as follows:

ζ(z)=i=11iz\zeta(z)=\sum^{\infty}_{i=1}{\frac{1}{i^z}}

This is an extremely remarkable function. When z=1z=1, it becomes the harmonic series, which was first proven to diverge in 1350. Here is a simple proof:

ζ(1)=1+12+13+14+1+(12)+(14+14)+=1+12+12+\begin{aligned} \zeta(1)&=1+\frac{1}{2}+\frac{1}{3}+\frac{1}{4}+\cdots\\ &\ge1+(\frac{1}{2})+(\frac{1}{4}+\frac{1}{4})+\cdots\\ &=1+\frac{1}{2}+\frac{1}{2}+\cdots\\ \end{aligned}

Therefore, this series diverges.
The Riemann zeta function has rather magical properties. We can express it as a product over the reciprocals of prime numbers, as follows:

ζ(z)=1+12z+13z+14z+12zζ(z)=12z+14z+16z+18z+(112z)ζ(z)=1+13z+15z+17z+(112z)(113z)ζ(z)=1+15z+17z+111z+p(11pz)ζ(z)=1ζ(z)=p(11pz)1\begin{aligned} \zeta(z)&=1+\frac{1}{2^z}+\frac{1}{3^z}+\frac{1}{4^z}+\cdots\\ \frac{1}{2^z}\zeta(z)&=\frac{1}{2^z}+\frac{1}{4^z}+\frac{1}{6^z}+\frac{1}{8^z}+\cdots\\ (1-\frac{1}{2^z})\zeta(z)&=1+\frac{1}{3^z}+\frac{1}{5^z}+\frac{1}{7^z}+\cdots\\ (1-\frac{1}{2^z})(1-\frac{1}{3^z})\zeta(z)&=1+\frac{1}{5^z}+\frac{1}{7^z}+\frac{1}{11^z}+\cdots\\ \Rightarrow \prod_{p}(1-\frac{1}{p^z})\zeta(z)&=1\\ \Rightarrow \zeta(z)&=\prod_{p}(1-\frac{1}{p^z})^{-1} \end{aligned}

Here, pp denotes a prime number.

Evaluation of ζ(2)\zeta(2) and Euler#

In 1650, Pietro Mengoli’s book “Novae Quadraturae Arithmeticae” mentioned the problem concerning ζ(2)\zeta(2). The 18th-century French mathematician and historian Montucla referred to this problem as “the despair of analysts.” However, in 1734, Euler suddenly solved this problem. His derivation method utilized the Taylor expansion of the sine function.

How to Solve for ζ(2)\zeta(2)#

Consider the equation sin(x)x=0\frac{\sin(x)}x=0. It’s easy to find the roots x=kπ,kZ{0}x=k\pi,k\in\mathbb{Z}\setminus\{0\}. Thus, we can factor the sine function:

sin(x)=x(xπ)(x+π)(x2π)(x+2π)sin(x)x=(1xπ)(1+xπ)(1x2π)(1+x2π)=(1x2π2)(1x24π2)\begin{aligned} \sin(x)&=x(x-\pi)(x+\pi)(x-2\pi)(x+2\pi)\cdots\\ \frac{\sin(x)}{x}&=(1-\frac{x}{\pi})(1+\frac{x}{\pi})(1-\frac{x}{2\pi})(1+\frac{x}{2\pi})\cdots\\ &=(1-\frac{x^2}{\pi^2})(1-\frac{x^2}{4\pi^2})\cdots \end{aligned}

From earlier, we have the Taylor expansion of sin(x)\sin(x), so:

sin(x)x=1x23!+x45!x67!\frac{\sin(x)}{x}=1-\frac{x^2}{3!}+\frac{x^4}{5!}-\frac{x^6}{7!}\cdots

Considering the expansion from the factored form, we have:

sin(x)x=1(1π2+14π2+)x2+\frac{\sin(x)}x=1-(\frac{1}{\pi^2}+\frac{1}{4\pi^2}+\cdots)x^2+\cdots

We are only concerned with the coefficient of the x2x^2 term, thus:

1π2+14π2+19π2+=13!=161π2(1+122+132+)=16ζ(2)=π26\frac{1}{\pi^2}+\frac{1}{4\pi^2}+\frac{1}{9\pi^2}+\cdots=\frac{1}{3!}=\frac{1}{6}\\ \Rightarrow \frac{1}{\pi^2}(1+\frac{1}{2^2}+\frac{1}{3^2}+\cdots)=\frac{1}{6}\\ \Rightarrow \zeta(2)=\frac{\pi^2}{6}

Thus, following Euler, we have derived ζ(2)\zeta(2).

A Brief Discussion on the Riemann Zeta Function#

First, you need to know about Γ(s)\Gamma(s).

About the Gamma Function#

The Gamma function is defined as:

Γ(s)=0exxs1dx\Gamma(s)=\int^\infty_0{e^{-x}x^{s-1}\,dx}

Using integration by parts, it’s easy to find:

Γ(s)=0exxs1dx=0xs1d(ex)=(s1)0exxs2dx(after integration by parts and simplification)=(s1)Γ(s1)\begin{aligned} \Gamma(s)&=\int^\infty_0{e^{-x}x^{s-1}\,dx}\\ &=-\int^\infty_0 x^{s-1} \, d(e^{-x}) \\ &= (s-1)\int^\infty_0{e^{-x}x^{s-2}\,dx} \quad \text{(after integration by parts and simplification)}\\ &=(s-1)\Gamma(s-1) \end{aligned}

Also, Γ(1)=1\Gamma(1)=1, so we have:

Γ(s)=(s1)!\Gamma(s)=(s-1)!

You can think of it as a generalization of the factorial.
Due to the above property, we can find the factorial of negative numbers (via analytic continuation). The following derivation leads to Euler’s reflection formula:

Γ(n)Γ(1n)=n!(n)!n(This is informal; it’s about the Gamma function at these values)=(The user’s derivation seems to aim for the reflection formula but contains notational issues. We’ll summarize the key idea.)\begin{aligned} \Gamma(n)\Gamma(1-n)&=\frac{n!(-n)!}n \quad \text{(This is informal; it's about the Gamma function at these values)}\\ &= \dots \quad \text{(The user's derivation seems to aim for the reflection formula but contains notational issues. We'll summarize the key idea.)} \end{aligned}

Using a change to polar coordinates and substitution, one can derive Euler’s reflection formula:

Γ(n)Γ(1n)=πsin(πn)\Gamma(n)\Gamma(1-n) = \frac{\pi}{\sin(\pi n)}

Product Form and Connection to Zeta#

From the Gamma function, we can make a simple transformation:

Γ(s)=0exxs1dxΓ(s)ns=0enxxs1dx\Gamma(s)=\int^\infty_0{e^{-x}x^{s-1}\,dx}\\ \Rightarrow\frac{\Gamma(s)}{n^s}=\int^\infty_0{e^{-nx}x^{s-1}\,dx}

Summing both sides over nn gives:

n=1Γ(s)ns=n=10enxxs1dxΓ(s)ζ(s)=0xs1n=1enxdx=0xs1ex1dx\begin{aligned} \sum^\infty_{n=1}\frac{\Gamma(s)}{n^s}&=\sum^\infty_{n=1}\int^\infty_0{e^{-nx}x^{s-1}\,dx}\\ \Gamma(s)\zeta(s)&=\int^\infty_0x^{s-1}\sum^\infty_{n=1}{e^{-nx}\,dx}\\ &=\int^\infty_0{\frac{x^{s-1}}{e^{x}-1}\,dx} \end{aligned}

The Riemann Hypothesis#

In fact, the product of the Riemann zeta function and the Gamma function has further applications:

ζ(s)=ζ(1s)Γ(1s)2sπs1sinπs2\zeta(s)=\zeta(1-s)\Gamma(1-s)2^s\pi^{s-1}\sin{\frac{\pi s}{2}}

Note that when s=2k,kNs=-2k,k\in\mathbb{N}, ζ(s)=0\zeta(s)=0 (these are the trivial zeros).
Now, extending the Riemann zeta function to the complex plane, using contour integration, the analytically continued Riemann zeta function can be represented as:

ζ(s)=Γ(1s)2πi(z)sez1dzz(This is a standard contour integral representation)\zeta(s)=\frac{\Gamma(1-s)}{2\pi i}\oint \frac{(-z)^s}{e^z-1}\frac{\,dz}{z} \quad \text{(This is a standard contour integral representation)}

Now, we can formally state the Riemann Hypothesis:
For all z0z_0 satisfying ζ(z0)=0\zeta(z_0)=0 (non-trivial zeros), we have z0=12+biz_0=\frac{1}{2}+bi for some bRb\in\mathbb{R}^*.
Of course, we should first explain why the Riemann Hypothesis is important.

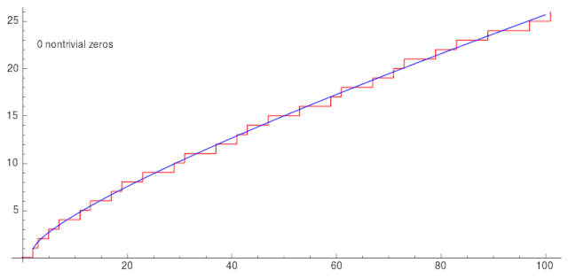
The Expression for π(x)\pi(x)#

Simply put, the function π(x)\pi(x) is the number of primes less than or equal to xx. Its graph looks roughly like this:
Finding an explicit expression for this function has long been a goal for mathematicians. They even proposed the Prime Number Theorem:

limx+π(x)Li(x)=1\lim_{x\rightarrow+\infty}\frac{\pi(x)}{\text{Li}(x)}=1

where Li(x)=2x1lntdt\text{Li}(x)=\displaystyle\int_2^x\frac{1}{\ln t}\,dt.
This is a good approximation, but the error is still significant.
However, Riemann directly gave his exact expression:

π(x)=n=1μ(n)nJ(xn)\pi(x)=\sum^\infty_{n=1}{\frac{\mu(n)}{n}J(\sqrt[n]{x})}

Confused? Let’s analyze it step by step!
First, μ(n)\mu(n) is the Möbius function. The term J(x)J(x) is further expanded as:

J(x)=Li(x)ρLi(xρ)ln2+xdtt(t21)lntJ(x)=\text{Li}(x)-\sum_{\rho}{\text{Li}(x^{\rho})}-\ln2+\int_x^\infty\frac{\,dt}{t(t^2-1)\ln t}

In this strange-looking expression, ρ\rho runs over the non-trivial zeros of ζ(s)\zeta(s).
By plugging in these complex roots one by one, J(x)J(x) approximates π(x)\pi(x).
Here’s an animation to get a feel for it!
This is amazing. So mathematicians frantically searched for the distribution pattern of the complex roots of the Riemann zeta function, leading to the Riemann Hypothesis.

What if the Riemann Hypothesis is Proven True?#

If all non-trivial zeros have real part 12\frac{1}{2}, then:

π(x)=Li(x)+O(xlnx)\pi(x)=\text{Li}(x)+O(\sqrt{x} \ln x)

This is the common formula found online, which intuitively shows the error between π(x)\pi(x) and Li(x)\text{Li}(x).
Besides this, there is also a $1,000,000 prize.

This article ends abruptly here.

Let’s end with a quote from Hilbert.

References#

Riemann Function
https://peakyi.github.io/posts/riemann/
Author
Anby Demara
Published at
2025-10-17
License
CC BY-NC-SA 4.0